電源路徑管理提升開關充電器效率
鋰離子(Li-ion)電池和鋰聚合物(Li-po)電池最適合當前市場對功率密度、充電能力和價格的要求。但是,有別于鉛酸、鎳氫等其他流行的電池技術,鋰電池技術的性能也最不穩定:鋰電池充放電若管理不善,將導致充電時間長、耗散功率高、效率低和電池壽命比平均壽命低等問題。圖1顯示了典型鋰離子電池的充電曲線。
傳統充電器相對簡單,這些充電器在小功率應用中表現較好。然而,它們卻不能有效地適應充電曲線的變化,比如,用戶在不同電源之間切換或者在充電期間操作設備。另外,傳統充電器在大功率和大電流應用中,通常效率較低,耗散功率較大。

圖1:典型鋰離子電池的充電曲線。
新型線性和開關充電器,比如芯源系統(MPS)公司的MP2600系列,采用電源路徑管理技術改變了充電曲線,從而能夠以更低的耗散功率更加高效地為電池/系統供電。同時,這些充電器也使系統的安全性和電池的使用壽命得到提高。
電源管理拓撲種類繁多,本文則重點介紹以下三種:電池饋電、自動選擇和動態電源路徑。
電池饋電拓撲
電池饋電拓撲是一種實現過程最簡單、成本最低的拓撲,這是因為其電路由充電器、電池和系統組成,如圖2所示。

圖2:電池饋電拓撲原理圖及信號圖。
這種拓撲有三個主要特性:無論供電電壓如何變化,系統電壓始終等于電池電壓,電源系統始終優先,以便IBATT £ ICHG,并且ICHG最終限制由輸入電源提供給系統電源總線的最大功率。當系統與充電器斷開時該拓撲還可以實現最小的耗散功率,設置ICHG從根本上限定了總輸入電流,這樣,隨著系統電流(ISYS)的增加,充電電流(IBATT)將等額下降,工作波形如圖2所示。
遺憾的是,這種拓撲有如下不足之處,從而限制了它在更廣應用領域的效率和效用:
在電池電壓太低的情況下,系統無法工作。電池電壓跌至涓流充電門限以下時,充電器將把總的輸出電流限制得很低。系統的額外電源需求將由電池來補充,從而導致電池能量進一步耗盡。由于系統電壓始終等于電池電壓,一旦電池電壓低到系統最低工作電壓以下,系統將停止工作。
雖然電池已具有滿電量,但是充電器無法進入EOC(結束充電)狀態。如果ISYS超過電池滿電量門限(IBF),那么ICHG就無法降到低于IBF,充電狀態始終顯示正在充電,即使電池已經具有滿電量。
電池無法充滿。由于系統優先于電池供電,因此電池只能以低電流進行充電。此外,充電器只能在預期的有效充電時間內工作,這樣可以避免給壞電池充電。如充電時間超出此時間段,會導致充電器誤判壞電池而停止充電。
電源路徑自動選擇拓撲
電源路徑自動選擇拓撲在電池直接搭載拓撲基礎上外加了兩個開關管,使得系統電源可以根據輸入電壓的變化在適配器和電池之間來回切換。拓撲結構及工作波形如圖3所示。

圖3:電源路徑自動選擇拓撲及工作波形。
與電池饋電拓撲結構相比,此拓撲有實質性的改進。它將系統直接跟交流適配器相連,與充電器獨立開來,因而能夠提供更大的系統電流、更高的效率并且允許系統在低電池電壓下工作。此外,其價格也比較低廉。然而,當適配器輸出電壓變化較大的時候,系統電壓也會隨之變化,所以此拓撲要求系統能夠接受比較寬的輸入電壓變化范圍。此外,也要求適配器具有更高的額定功率,以滿足系統和充電器的最大總功率需求,以及系統負載突變時的功率變化要求。
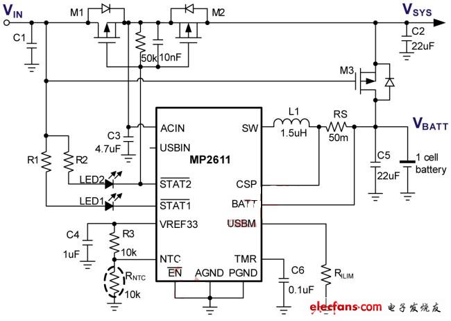
圖4是采用MPS公司的MP2611構成的電源路徑自動選擇拓撲的原理圖。為了防止出現不穩定情況,當VBATT接近VIN時,MP2611會斷開系統與電池的連接。此外,它還會在S1 (M1及M2)與S2(M3)之間插入一個消隱期,以防出現電流貫通,從而損壞系統和電池。

圖4:采用MP2611構成的電源路徑自動選擇拓撲。
動態電源路徑管理拓撲(DPPM)
動態電源路徑管理(DPPM)技術采用了一套附加的檢測模塊,測量系統電壓或者輸入電流,實時監測總功率需求。一旦功率需求超過預設值,通過充電器降低充電電流來保證適配器輸出功率恒定而不過載。
例如,基于輸入電壓的DPPM(圖5)通過比較輸入電壓與預設參考電壓來判斷輸入電流是否達到適配器的輸出電流限制。若適配器電流已經達到該限制,適配器電壓將降至預設參考電壓,然后充電器通過動態降低充電電流來防止系統電壓繼續下降。只要輸入電流保持在該限制的水平或者低于該限制,就仍然有電流向電池充電。然而,由系統電壓下降引起的不穩定或噪聲使得這種基于電壓的DPPM結構不適合應用在某些對噪聲敏感的場合,比如音頻設備。

圖5:基于輸入電壓的動態電源路徑管理。
基于輸入電流的DPPM(圖6)采用檢測電阻來評估輸入電流,當輸入電流達到預設電流門限時,通過動態降低電池電流來防止適配器過載或系統電壓下降。這樣就保證了系統電壓的穩定,降低了適配器的額外功率要求。同時,該拓撲還具備電池反向補充供電的能力。

圖6:基于輸入電流的動態電源路徑管理。
有些充電器(例如MPS公司的MP2607)可以根據不同電源要求,優化選擇不同的動態電源路徑管理方案。MP2607根據不同的適配器類型,在基于輸入電壓和基于輸入電流的DPPM兩種拓撲之間進行智能選擇。若輸入是交流適配器,MP2607采用基于輸入電壓的DPPM技術,控制適配器交流電壓,使得交流適配器可以同時為系統供電和為電池充電,工作波形如圖7所示。

圖7:MP2607在交流適配器輸入時的動態電源路徑管理。
在USB輸入模式下,MP2607采用基于輸入電流的DPPM.如圖8所示,考慮到USB提供電流能力有限,設置充電電流在USB限制電流以下。若系統負載電流大于USB限流值,電池將反向補充供電。

圖8:MP2607在USB輸入時的動態電源路徑管理。
總之,具有動態電源路徑管理的充電器(尤其是那些能在不同管理模式之間切換的充電器)可以為移動電子設備提供更加精妙的電源解決方案,從而給用戶帶來前所未有的便利、性能和效率。