Li-ion/Polymer,Lead-Acid,NIMH NICD Battery Charger Circuits
Here we provided several schematic drawings of battery charger circuit. These circuits covered 5W~200W NiCd, NIMH, Lead-Acid, and Li-Ion/Polymer ,LiFePo4 battery packs. We hope chargers circuits files can help our users to select correct chargers also can help them to get a good understanding about our products.
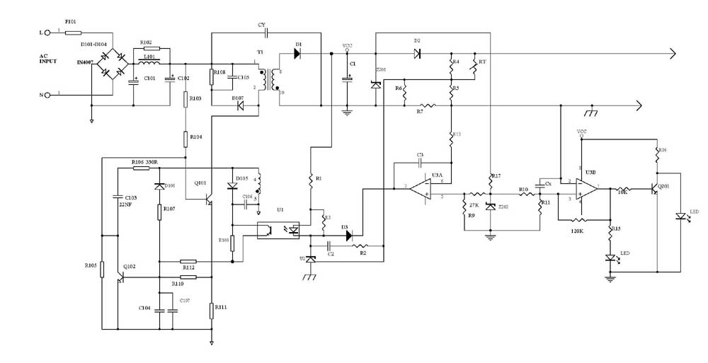
3.7V 2000mAH~4000mAh Li-ion/Polymer Battery Charger Circuit


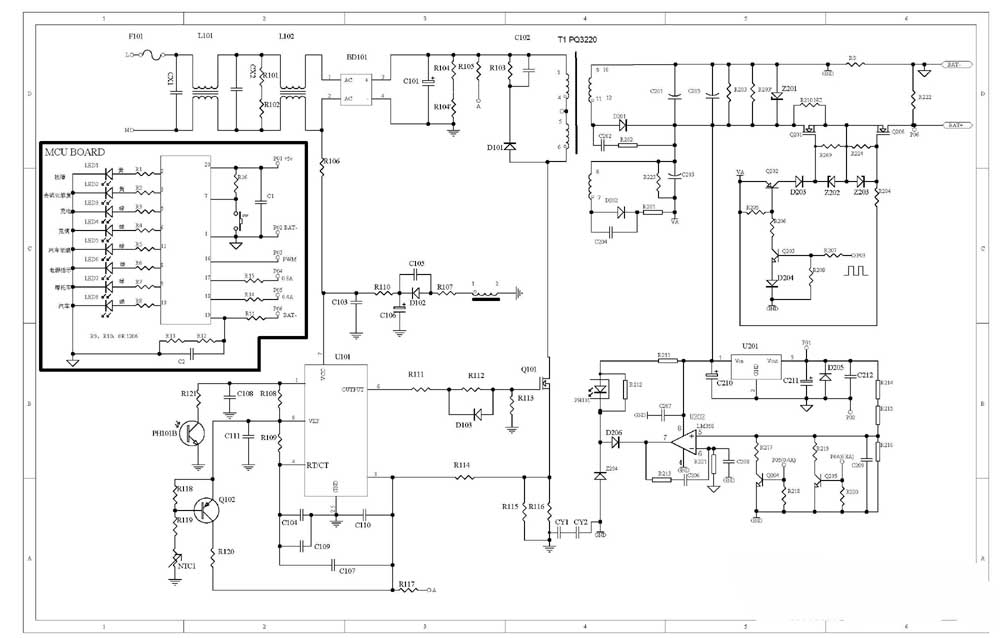
24V 4Ah~20Ah NIMH NICD battery Charger circuit
